近日,人工智能领域的两则动态,将“Token”这一技术术语推向了产业与经济讨论的中心。
全球AI芯片巨头英伟达宣布推出巨型训练数据库Nemotron-CC,其蕴含的6.3万亿个词元(Token)成为构筑大模型智能的基石。3月23日,在中国发展高层论坛2026年年会上,国家数据局局长刘烈宏从官方角度上为Token给出了翻译——“词元”,并首次将其定位为“智能时代的价值锚点”与连接供需的“结算单位”。
来源:央视网从实验室的技术参数,到衡量产业活力的“电力表”,再到可定价、可交易的商业模式核心,“词元”的崛起标志着AI产业的发展逻辑正在发生根本性转变。
一个以词元为价值尺度、贯穿算力、模型与应用的全新经济体系——“词元经济”正加速从蓝图照进现实。
一、词元经济:智能时代的价值“度量衡”
词元(Token)是AI大模型处理文本、图像、视频等信息的最小可计量单元。每一次与AI的交互,从提问、生成文案到创作图片,其背后消耗与产出的都是词元。
国家数据局局长刘烈宏披露,2024年年初,中国日均Token调用量为1000亿;到2025年底,跃升至100万亿;2026年3月,已突破140万亿,两年增长超千倍。2026年1月底以来,部分模型企业创下20天收入超越2025年全年总收入的业绩纪录,反映了以词元计费的新商业模式强大的变现能力。
截至2026年3月1日,国内外大模型词元定价与运营成本悬殊,国产模型性价比优势突出。数据显示,国产头部模型Minimax M2.5运行一轮专业测试成本仅125美元,远低于Claude Opus4.6的4970美元与GPT5.2-Codex的3244美元,成本差距达数十倍。

具体来看,一是国内模型词元定价低,Minimax M2.5输入、输出价格仅为Claude Opus的6%、5%,为GPT5.2 Codex(xhigh)的17%、9%;二是单次任务词元消耗更少,Minimax M2.5运行一次测试仅消耗58M词元,仅为Claude Opus的36%、GPT5.2-Codex(xhigh)的29%,这让国产模型在全球市场竞争力拉满。叠加OpenClaw等智能体项目持续拉动,大模型词元消耗量持续创新高,国产模型全球市占率快速攀升。

技术进步致使推理成本降低了280倍,然而人们的使用需求却激增,进而导致总体支出增加了2.4倍。词元,正成为驱动智能时代的“新石油”。
随着国内数据要素市场化配置改革持续纵深推进,词元经济已形成“数据供给—价值释放”的良性循环,供需两端同步发力,产业发展进入快车道。
二、产业链全景:从“造算力”到“用智能”的价值链条
产业链图谱
词元(Token)作为AI产业的核心生产要素,已形成“上游造算力、中游转服务、下游做应用”完整产业链。
上游是词元生产的硬科技底座,龙头企业包括海光信息、寒武纪、景嘉微(AI 芯片),浪潮信息、中科曙光(AI 服务器/智算中心),以及中际旭创、英维克等配套厂商,为词元生产提供算力基建支撑。
中游是词元流通的关键枢纽,以大模型迭代与云服务为核心,承接上游算力并向下游输出服务,科大讯飞、三六零等大模型厂商驱动词元需求,阿里云、腾讯云、优刻得等云厂商则像“电力公司”一样打包算力,成为产业链核心枢纽。
下游是词元消费的价值终端,以智能体商业化落地为核心,AI赋能各垂直场景实现降本增效,汉得信息、万兴科技、用友网络等企业级应用,以及豆包、通义千问等C端产品,直接面向用户消耗词元,打开产业长期增长空间。

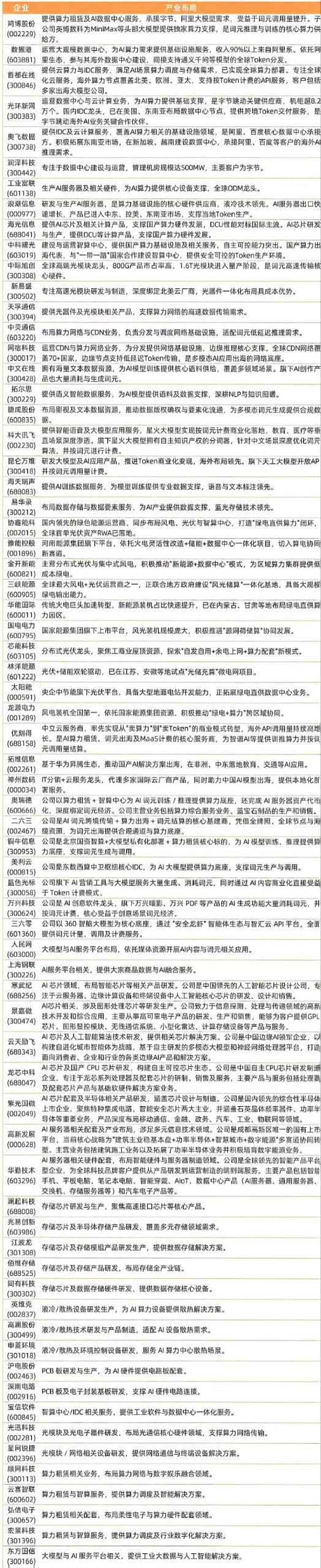
词元经济产业链相关企业将在文末集中梳理,以便更系统地呈现产业生态布局。
上游:词元生产的“源头工厂”
上游环节负责提供词元生产所需的算力支撑、硬件设备与数据资源,核心增长逻辑是算力供需失衡驱动行业价值提升,整体以国产替代与硬件扩容为驱动力,是词元经济最基础、最核心的供给端。
算力直接决定词元的生成能力与生成成本,是词元经济的核心物理基础。iiMedia Research(艾媒咨询)发布的《“人工智能+”浪潮下,消费智能化的重构与机遇》显示,中国智能算力规模正保持高速增长,预计到2027年,中国智能算力规模将达到2019.9EFLOPS,通用算力规模将达到119.9EFLOPS。

从全球智算基础设施的格局来看,截至2025年8月,美国占据了全球AI算力68.9%的份额,中国以14.5%的占比位居第二,欧洲与日本分别占比6.1%和1.2%。
目前,各主要区域已形成清晰的产业布局战略:美国侧重强化AI供应链的自主可控能力,欧洲的战略路径则是通过对人工智能产业的大规模投资,打造全欧共享的“AI基座”,弥合各成员国的发展差距,为本土工业智算产业发展铺路。

AI芯片是算力的核心载体,也是词元经济的“心脏”,当前国产化替代正全面提速。数据显示,2025年中国AI芯片市场规模已突破1700亿元,达到1780亿元,市场规模持续扩容。以海光信息、寒武纪、景嘉微为代表的国产龙头,不仅将成本较进口芯片降低约20%,更保障了供应链安全,凭借高性价比的算力支撑打破海外垄断,为词元生产夯实自主化底座。

AI服务器与智算中心是词元生产的物理载体,承接芯片输出的算力,支撑规模化算力集群的搭建。市场规模方面,2025年全球AI服务器市场规模达520亿美元,出货量为72万台,预计到2027年市场规模将增长至880亿美元、出货量提升至138万台,行业整体保持高速增长态势。
赛道已涌现出诸多代表性企业。例如,浪潮信息AI服务器全球出货量稳居前三,中科曙光依托“天-地”算力协同技术打造差异化核心竞争力,数据港深度绑定阿里云智算中心布局业务等。

配套板块覆盖算力传输、数据标注、散热等全链路需求,是保障算力高效运转的关键支撑,其中液冷赛道增长势能尤为强劲。数据显示,2024年中国智算中心液冷市场规模达184亿元,同比增长66.1%,预计2029年将突破1300亿元,成长空间广阔。
中际旭创主导全球800G/1.6T高速光模块供应,筑牢算力传输的效率保障;海天瑞声、博彦科技专注AI训练数据开发与标注服务,夯实了词元生成的数据基础;英维克、高澜股份聚焦液冷散热业务,充分受益于智算中心液冷渗透率从15%提升至40%的行业趋势,可针对性解决算力集群的散热痛点,是液冷赛道的受益企业。

算力租赁是指企业或个人通过支付租金的方式,从持有大量计算资源的服务商处租用所需计算能力的服务模式。对于有大规模算力需求,但不愿或无力承担高额前期固定投资的用户而言,算力租赁提供了一种灵活、高效、低成本的算力获取方案。

算力租赁的产品形态多元,主要可分为服务器租赁、虚拟机租赁、GPU租赁,以及存储与网络资源租赁四类。其中GPU租赁是最热门的细分品类,主要面向需要大规模并行计算的场景,如人工智能模型训练、图像处理等,用户可按需租用GPU服务器资源。从运营模式来看,行业主要分为签约制与按需使用两种,其中签约制能够为服务商带来稳定现金流,也具备更清晰的长期业务可预见性。

中游:关键枢纽,词元流通的“电力公司”
这一环节承接上游算力资源,向下游应用场景输出词元服务,核心逻辑为模型迭代加速。MaaS平台与云生态成为算力流转核心,是连接上下游的核心枢纽,主要分为大模型研发、云平台服务、操作系统与生态领域。
大模型厂商是词元需求的直接创造者,通过持续的模型迭代、场景拓展,带动词元消耗规模持续提升。iiMedia Research(艾媒咨询)发布的《2024-2025年中国AI大模型市场现状及发展趋势研究报告》显示,2025年中国AI大模型市场规模约495.39亿元,预计2026年将突破700亿元,行业规模保持持续扩张趋势。

国内头部厂商已实现通用与垂直领域的双线突破:科大讯飞推出星火V4.0大模型,三六零打造360智脑,昆仑万维(维权)天工4.0、拓尔思海贝大模型各有侧重,目前已在教育、医疗、政务、金融等垂直领域快速落地,私有化部署与API调用量均呈现爆发式增长。
王兵为公司控股股东及实际控制人。截至招股说明书签署日,王兵直接持有公司44.33%的股份,并通过员工持股平台重庆臻芯合伙、重庆臻宝合伙分别控制公司10.29%、2.59%的股份,合计控制公司57.20%的表决权。夏冰为王兵配偶,直接持有公司3.01%的股份,并通过员工持股平台重庆臻芯合伙间接持有公司1.80%的股份;王喜才为王兵哥哥,直接持有公司0.24%的股份;王凤英为王兵姐姐,通过重庆臻芯合伙间接持有公司1.85%的股份;重庆臻芯合伙、重庆臻宝合伙为王兵控制的公司员工持股平台,分别持有公司10.29%、2.59%的股份。上述人员及员工持股平台均为公司实际控制人王兵的一致行动人。

当前,全球大模型迭代已进入竞速时代。行业告别以年为单位的代际更新,转向季度、月度级别的快速迭代;国内DeepSeek、字节跳动、阿里巴巴、Minimax等厂商的迭代周期持续压缩,模型能力快速提升,进一步拉动了词元需求增长。

云厂商作为算力“中间商”,通过采购上游硬件算力并将其打包为标准化云服务向下游输出,是词元流通的核心载体。目前,阿里云、腾讯云、百度智能云稳居国内云服务第一梯队;优刻得自建智算中心算力规模超2000P,推出“模型工厂”降低了中小企业的AI应用门槛;神州数码作为国内最大云管理服务商,管理云资源规模超200亿元,为算力流转提供了专业支撑。
受AI应用爆发推动,中国云计算市场保持较高增长态势,2025年中国云计算市场规模达10857亿元,以云计算为基座的数智市场格局已初步形成。

大模型需求增长、云计算规模扩容,也有望进一步拉动数据中心基础设施建设。AI应用对计算资源的需求极高,当AI应用商业化进入高速增长阶段,云服务作为主要承载平台,会带来明显的IaaS需求增长;而云厂商的算力、存储都依赖数据中心承载,因此云收入增长会直接刺激物理资源建设投入。
配资网站数据显示,2025年中国数据中心市场规模达3180亿元,同比增长14.68%;随着大模型需求量进一步扩张,对云计算和基础设施建设的需求有望进一步提升,预计2026年中国数据中心市场规模将达到3621亿元。
截至2025年年底,全国已建成高质量数据集超过10万个,为词元生产提供了充足的原料支撑,AI高质量数据供给体系逐步完善。

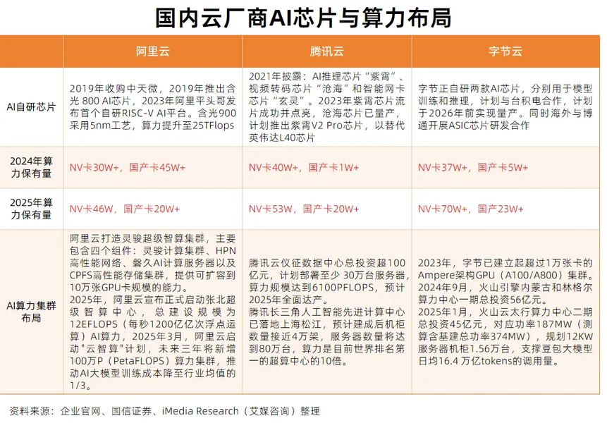
云服务商通过自研AI芯片建立从底层硬件到上层应用的全链条自主技术体系。自研芯片华为云以“鲲鹏+昇腾”生态为核心,昇腾系列芯片是其全栈自主的AI芯片产品;阿里平头哥推出含光800自研的AI推理芯片;腾讯投资如燧原科技等AI芯片初创公司,也推出紫霄AI推理芯片并成功流片。
国内云厂商在芯片采购商正逐步提升国产算力占比,并与国产芯片供应商紧密合作,云服务商加大投资大型智算集群建设。如海光DCU系列GPU与阿里云异构计算平台兼容,应用于大数据分析和AI训练场景。

中国生成式IaaS市场持续快速迭代,头部格局加速收敛。数据显示,2024 年中国AI IaaS市场份额,阿里云、华为云、火山引擎位列前三。阿里云依托云资源规模优势和PAI及灵骏产品能力,在大模型训练及大模型推理IaaS市场,均位列第一。

完善的网络基础设施是构建高效、稳定传输通道的基础,能够确保词元在供需方之间快速流通。数据显示,2025年全国新建光缆线路长度达 211万公里,全国光缆线路总长度已达7499万公里,为词元的高速流转筑牢了网络底座。

下游:价值终端,词元消费的“应用市场”
元股证券:ygzq.hk下游是词元价值最终变现的核心环节,其关键在于智能体(Agent)与行业应用的规模化落地,形成从技术供给到商业价值的完整闭环。
企业级应用构成词元经济降本增效的主战场,AI与传统行业深度融合,商业模式成熟、落地成效显著。iiMedia Research(艾媒咨询)数据显示,全球AI智能体整体市场规模在2025年迅速飙升至372亿美元。
一批头部企业已跑出可复制路径:汉得信息助力银行智能客服人工替代率达65%;万兴科技聚焦音视频AI创作,实现“一句话生成成片”,海外用户增长超200%;用友网络推出AI+ERP融合产品,付费率提升至35%,服务超600万家企业客户;蓝色光标营销AI收入占比突破40%,焦点科技AI麦克助力中小企业获客效率提升50%。这些标杆案例印证了词元在产业端的规模化变现能力。

C端应用则是词元经济触达大众的关键入口,凭借海量用户基数与高频需求,为词元消费提供坚实基础。字节跳动豆包、阿里通义千问、DeepSeek、百度文心一言等产品,围绕智能对话、内容生成、创意设计等场景快速渗透,用户规模持续暴涨。
截至2025年6月,国内生成式AI用户规模达5.15亿人,普及率36.5%;2025年12月,APP端Top20 AI应用合计月活8.37亿,Web端合计月活13.11亿,较年初大幅增长,成为词元消费的重要支撑。

在行业渗透层面,AI正加速与金融、政务、制造等领域深度融合,推动千行百业数智化转型。大模型为各行业提供创新解决方案,有效提升效率、降低成本、优化决策,当前落地渗透率前五的行业依次为:互联网、金融、运营商、制造和政府。AI算力与实体经济的深度融合,正全面加速产业升级与数字化转型进程。

以金融与能源两大典型领域为例,词元价值的落地效果突出。
金融业作为信息密集型产业,是人工智能技术的最优应用场景之一。借助大模型,财务分析时长从数小时压缩至分钟级,效率实现量级提升。目前中国金融行业大模型已进入加速试点应用阶段,内部生产力提升场景(数字运营助手、内容管理、代码生成等)快速落地,业务场景则聚焦财富管理与智能客服,智慧金融正从初期探索迈入深度融合期,推动行业从“数字化” 向 “数智化” 全面升级。

智慧能源系统则聚焦新能源并网的监测、反馈、控制与优化,有效提升电网稳定性,支撑清洁能源规模化发展。随着新能源结构占比持续提升,智慧能源市场空间快速扩张。2023年全球智慧能源市场规模为470.0亿美元,2025年增至1730.7亿美元;中国市场2023年规模为175.0亿美元,2025年接近300.0亿美元,成为词元技术赋能实体经济的重要增长点。

面向全球竞争,词元出海成为中国AI产业突破国际格局的核心抓手。依托独特的 “算电协同” 成本优势,中国正引领一场 “词元出海” 的新型数字贸易浪潮。
低成本电力构成Token出海的核心竞争力。中国模型每百万Token输入成本仅0.5–1.5美元,而美国模型高达2.5–10美元,成本差距达5倍以上。
这一优势直接推动中国Token出海规模爆发。数据显示,2026年2月第三周,中国模型Token消耗占比达61%,首次超越美国(39%)。过去一个月(截至3月13日),MiniMaxM2.5以 8.67T Tokens、DeepSeek V3.2以3.68T Tokens位列全球第一、第三;过去一年(2025年2月至2026年2月),中国模型Token消耗占比增幅高达421%。这种“电力不出境、算力价值跨境” 的新模式,正构筑起中国AI参与全球竞争的独特壁垒。

从技术单元的“Token”到经济基础的“词元”,内涵的演进勾勒出清晰的产业升级路径:AI发展正从单点技术突破,转向以标准化、可度量的词元为纽带,牵引算力基建、模型服务与商业应用协同发展的体系化竞争。
词元经济不仅重塑AI产业商业模式,更在深层定义智能时代价值创造、流转与结算的全新规则。伴随中国在词元产能与全球化布局上的优势持续放大,一场围绕 “智能时代石油” 的全球产业竞合,已然全面开启。
词元经济产业链企业名单梳理

注:以上内容来自市场公开信息整理主力试盘,不构成任何投资建议。
海量资讯、精准解读,尽在新浪财经APP
杠杆配资白名单提示:本文来自互联网,不代表本网站观点。